News and Events
ÐÂÎÅ×ÊѶ
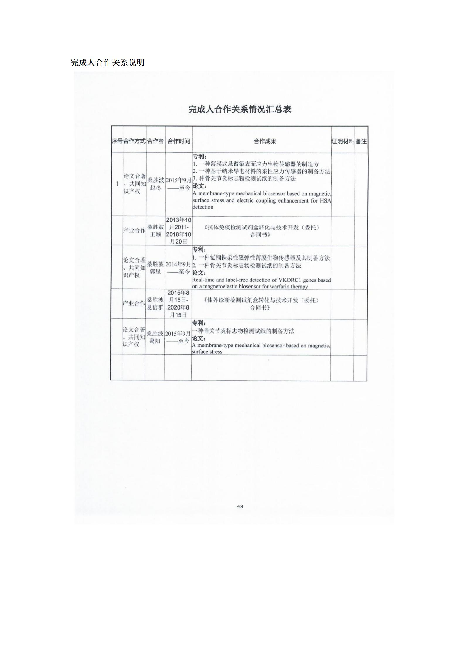
¹ØÓÚÎÒ˾¼ÓÈë2024ÄêɽÎ÷Ê¡ÊÖÒÕ·¢Ã÷½±ÏîÄ¿µÄ¹«Ê¾
2024-12-09
ƾ֤ɽÎ÷Ê¡¿ÆÑ§ÊÖÒÕÌü¹ØÓÚɽÎ÷Ê¡ÊÖÒÕ·¢Ã÷½±ÌáÃûÊÂÇéµÄÏà¹Ø»®¶¨£¬ÈËÉú¾ÍÊDz©¡¢Ì«ÔÀí¹¤´óѧ¡¢Î人Ã÷µÂÉúÎï¿Æ¼¼¹É·ÝÓÐÏÞ¹«Ë¾ÏàÖúÑз¢µÄ¿Æ¼¼Ð§¹û¡°ÌåÍâÕï¶ÏÉúÎï´«¸ÐϵͳµÄ´´ÔìÓëÓ¦Óá±ÄâÌáÃû2024Äê¶ÈɽÎ÷Ê¡ÊÖÒÕ·¢Ã÷½±Ò»µÈ½±£¬ÏÖÓèÒÔ¹«Ê¾¡£¹«Ê¾ÆÚ2024Äê12ÔÂ09ÈÕÖÁ2024Äê12ÔÂ15ÈÕ¡£










×îÐÂÐÂÎÅ×ÊѶ
Ë®¾»Ð¾°²£¬ÖDzâδÀ´¡ªÕã½ÈËÉú¾ÍÊDz©2025¡°°ëµ¼ÌåÓÃË®TOCÆÊÎö¡±ÊÖÒÕ×êÑлáÔÚº¼ÖÝÀֳɾÙÐÐ
2025 CPHI & PMEC China ÈËÉú¾ÍÊDz©ÉúÎïÊ×Èո߹âÌØÐ´
ˢС¤Í»ÆÆ¡¤ÓâÔ½ I ÈËÉú¾ÍÊDz©¼¯¾ú×÷ÓýÆ÷¿ªÆôÈ«ÐÂÌåÑé
¹ÙÐû£¡Õã´óÏÈÑÐÔº-ÈËÉú¾ÍÊDz©ÉúÃü¿ÆÑ§ÉúÎï¼à²âÏȽøÊÖÒÕÍŽáÑо¿ÖÐÐĽ¨É裡
¼ªÁÖʡҩƷ¼àÊÓÖÎÀí¾ÖÔ¸±¾Ö³¤½ª¹úÃ÷¡¢¼ªÁÖʡҽҩÐÐҵлáÃØÊ鳤ÁõµÀ³ÏݰÁÙÈËÉú¾ÍÊDz©Éúβìµ÷ÑÐ
EN